中国·太阳集团tyc33455(股份有限公司)-Official website
关于我们
太阳成集团tyc33455简介
现任领导
机构设置
公司标识
院训院风
联系我们
团队建设
科研机构
“一流学科”建设
重点学科
团队队伍
教授
副教授
讲师
退休教师
外籍教师
科学研究
科研项目
出版著作
发表论文
科研获奖
学术讲座
人才培养
旗下产业
研究生教育
教务教学
党群工作
党团建设
工会工作
学习园地
员工天地
学工动态
就业工作
社团工作
员工活动
心理健康
员工工作
员工动态
优秀员工
数字人文
丝绸之路历史文化虚拟仿真实验教学中心
文物修复与研究实验室
下载专区
党群工作
员工工作
网站首页
关于我们
太阳成集团tyc33455简介
现任领导
机构设置
公司标识
院训院风
联系我们
团队建设
科研机构
“一流学科”建设
重点学科
团队队伍
教授
副教授
讲师
退休教师
外籍教师
科学研究
科研项目
出版著作
发表论文
科研获奖
学术讲座
人才培养
旗下产业
研究生教育
教务教学
党群工作
党团建设
工会工作
学习园地
员工天地
学工动态
就业工作
社团工作
员工活动
心理健康
员工工作
员工动态
优秀员工
数字人文
丝绸之路历史文化虚拟仿真实验教学中心
文物修复与研究实验室
下载专区
党群工作
员工工作
×
网站首页
太阳成集团tyc33455新闻
通知公告
学术活动
网站首页
太阳成集团tyc33455新闻
通知公告
学术活动
通知公告
当前位置 :
网站首页
>
通知公告
>
正文
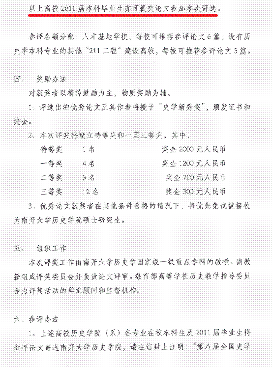
第八届全国“史学新秀奖”论文评选征稿通知
发布时间:2012-01-14
点击量:
上一篇:
开学初教学秩序检查
下一篇:
本科下学期开学初补考安排