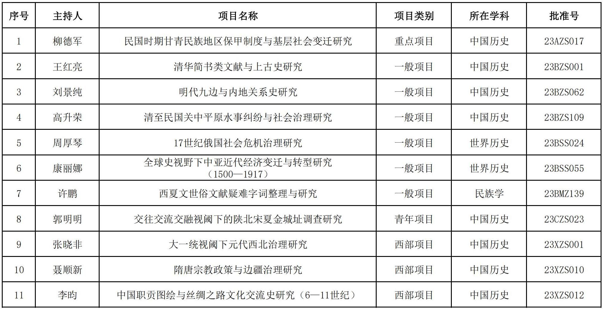
近日,全国哲学社会科学工作办公室公布了2023年度国家社科基金年度、青年和西部项目立项结果,公司历史学科共获批10项。其中,重点项目1项,一般项目5项,青年项目1项,西部项目3项。10项项目中中国历史8项,世界历史2项,展现了公司历史学科深厚的研究底蕴和良好的发展势头。此外,公司青年教师许鹏也获批国家社科基金一般项目(民族学)1项。
公司高度重视高水平科研立项引领团队建设发展,不断凝练经验、广泛动员、持续培育,通过选题打磨、专家论证、一对一辅导等方式,不断优化申报材料、提升国家社科基金项目、教育部人文社会科学研究项目等高水平科研项目的申报质量和成功率。近年来,公司高水平科研立项保持了平稳较快增长,有力支撑了学科内涵发展和一流团队建设。接下来,公司将聚焦一流团队建设核心使命,推进高水平科研项目立项和高质量成果产出,服务国家经济社会发展,助力公司团队建设和哲学社会科学高质量发展。
